炒股就看金麒麟分析师研报,权威,专业,及时,全面,助您挖掘潜力主题机会!
记者|赵阳戈
朗博科技(603655.SH)控股股东筹划易主这一操作,如今仍未拨开云雾:停牌前的涨停、接盘方真实情况等……
停牌前就涨停
朗博科技2月22日晚收到来自控股股东戚建国的通知,由于戚建国及其一致行动人正在筹划公司股份转让事宜,“为保证公平信息披露,维护投资者利益,避免造成公司股价异常波动”,朗博科技从2月23日开始停牌。这一停牌,就来到了3月2日。
比较吸引眼球的是,从盘面来看,2月22日,沪指跌0.46%,朗博科技在上午10点18分左右就完成了涨停。也就是说在停牌前夕,朗博科技已然涨停。
根据3月2日公告,停牌期间,公司控股股东及实际控制人戚建国、范小凤、常州市金坛君泰投资咨询有限公司(以下简称“君泰投资”)拟采用协议转让方式完成控制权的变更。戚建国、范小凤、君泰投资拟将其合计持有的5724万股上市公司股份(占上市公司总股本的54%)分别转让给各个股东,其中共青城骏山投资合伙企业(有限合伙)(以下简称“骏山投资”)将受让2756万股,占上市公司总股本的26%;海南德亚创业投资合伙企业(有限合伙)(以下简称“德亚创投”)将受让848万股,占上市公司总股本的8%;上海良元资产管理有限公司(以下简称“良元资管”)-良元精选肆号私募证券基金将受让1060万股,占上市公司总股本的10%;青岛奥帕欣荣股权投资中心(有限合伙)(以下简称“奥帕欣荣投资”)将受让1060万股,占上市公司总股本的10%。转让价款合计为人民币15.54066亿元,折合27.15元/股。


朗博科技表示,此协议转让不触及要约收购,也无一致行动关系。如果顺利完成,骏山投资将成为公司的控股股东,伍忠良、李海将成为公司实际控制人。
需要指出的是,3月2日复牌,朗博科技高开低走,换手率6.57%,跌4.18%。

3月2日龙虎榜显示,卖的最多的席位是华泰证券总部,其次是中金公司上海分公司,另开源证券深圳第一分公司、摩根大通上海银城中路营业部、中信证券上海东方路营业部也有上榜。
3月3日,朗博科技再度以高姿态涨停,当天换手率2.6%。3月3日龙虎榜显示,华泰证券总部摇身一变成了做多主力,以1224.32万元的买入金额坐上买方第一把交椅。
3月6日市场“故技重施”,高开低走,当天微涨0.35%,换手率5.14%。
3月7日,朗博科技跌5.49%。
接盘方有两家刚成立
细看接盘方,骏山投资成立于2022年3月1日,出资额7.7亿元,其中北京华铼私募基金管理有限公司(以下简称“北京华铼”)持有骏山投资2.87%合伙份额,担任骏山投资执行事务合伙人。自然人伍忠良、李海通过持有北京华铼上层控股股东股权最终控制骏山投资,两人构成一致行动人。

天眼查显示,良元资管成立于2011年12月20日,注册资本1000万元,实缴1000万元,该公司被王华(80%)和胡凯凯(20%)控制。
德亚创投就比较特别了,成立时间2023年2月23日,出资额1.5亿元,成都良知博雅资产管理有限公司认缴了97.33%,实际控制人为自然人李农。奥帕欣荣投资也差不多,成立时间为2023年2月24日,出资额显示为3亿元。
要知道朗博科技停牌时间就是2月23日,德亚创投和奥帕欣荣投资大概率就是冲着这次的股权受让而成立的。
上述接盘方,受让的筹码占比均没有踩到红线,朗博科技表示,这四家法人不存在一致行动关系。
天眼查显示,上述的李海还持有共青城宋剑投资合伙企业(有限合伙)47%的投资比例。伍忠良还持有共青城佰川投资有限公司80%的投资比例,青岛釜溪投资有限公司80%的投资比例,北京华风投资管理有限公司50%的投资比例,共青城冠亿投资合伙企业(有限合伙)4.29%的投资比例,以及安徽华铁轨道交通产业基金合伙企业(有限合伙)1.05076%的投资比例。

收问询函
3月1日,朗博科技也收到了来自交易所的问询函。就接盘方新成立、停牌前股价涨停是否涉及内幕交易,以及骏山投资的具体情况等,要求公司作出说明。
虽说从工商资料中,并未见各方受让者的关联,但根据问询函,监管层要公司结合相关法律法规说明骏山投资及伍忠良、李海是否存在不得收购上市公司的法定情形。
界面新闻拨打朗博科技电话,截至发稿前对方未接听。
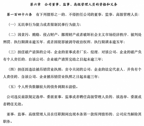
《上市公司收购管理办法》第六条显示,有下列情形之一,不得收购上市公司:
第九条显示:收购人进行上市公司的收购,应当聘请符合《证券法》规定的专业机构担任财务顾问。收购人未按照本办法规定聘请财务顾问的,不得收购上市公司。

从仅有的公开信息看,目前无法知悉骏山投资是否存在上述情形。但通过天眼查可以看到,骏山投资的LP共青城新微骰子合伙企业(有限合伙)、共青城长庚投资合伙企业(有限合伙)是在2023年2月27日才新增的。2023年2月27日骏山投资的注册资金从原先的5亿元变更为7.7亿元。

共青城新微投资合伙企业(有限合伙)很“新”,成立于2023年2月22日,吴静秋和王光远各持股60%和40%。共青城长庚投资合伙企业(有限合伙)更“新”,成立时间为2023年2月23日,谢涛和弓彦哲各持股60%和40%。


朗博科技是3月1日收到问询函的,监管层要求公司5个交易日内书面回复。
发起人已是退休年龄
朗博科技是戚建国等一手缔造,成立于2005年2月5日,2017年12月29日登陆A股,2020年11月市值一度冲到了71亿元附近,目前的总市值为33.81亿元,较高点跌去一半。
熟悉朗博科技的投资者可能对2020年12月的“八连跌”记忆犹新,崩盘式下跌令场中各位难以出逃,损失惨重,而这一切,皆是拜其背后的私募所赐。当时除朗博科技之外,尚有仁东控股(维权)(002647.SZ)等公司不约而同地大跌。据公开报道,2020年12月一名从事场外配资和虚拟盘交易的资本大佬李跃宗被警方控制,其通过私募益家资本管理有限公司,深度参与朗博科技之中。
资料显示,戚建国1961年出生,如今已60有余,套现退休,或也在情理之中。范小凤为戚建国之妻,同样是1961年出生。
另外,就在朗博科技尚未回应监管方的问询函,又爆出董监高集中竞价减持股份的情形。
根据3月6日晚间公告,公司监事范小友于2023年3月2日减持公司股份1万股,于2023年3月3日减持公司股份5000股,合计通过集中竞价方式减持其持有的公司股份1.5万股,占公司总股本的0.014%。该人士持股为IPO前取得,共计10万股,减持后尚余8.5万股,减持价格在29.5元至30.6元之间。
发表评论